loader
Choice Overload and Perceptual Completion in Dating Apps

April 2, 2024

icon
Choice Overload and Perceptual Completion in Dating Apps

Imagine yourself in front of a grand carousel, where each horse is a seat taken by a potential date. As the carousel spins, you have but a moment to decide whether to reach out and sit next to someone. Each rotation brings new faces into view, and with them, your indecision grows. You hesitate, pondering whether the next turn might reveal someone more compatible or captivating. This carousel serves as a metaphor for the ceaseless cycle of choices in dating apps, where an overload of options fosters hesitation and a fear of making the wrong choice, often resulting in missed opportunities.

Relationship apps come with various psychological and social implications. In digital dating, users are often confronted with an overwhelming array of choices. Though connecting with numerous potential partners is easily accessible, it can also be overwhelming. While seemingly advantageous, giving the illusion of increased chances of finding a match, it leads to the paradox of choice, where too many options can lead to decision paralysis and decreased satisfaction. Digital connections, while fast-paced, often lack depth. Relationships that might have developed gradually and organically in the past now tend to start (and sometimes end) with a rapidity that can leave both parties feeling unfulfilled.

Barry Schwartz, a professor of social theory, in his seminal work ‘The Paradox of Choice,’ articulates how having too many options can lead to worse decision-making outcomes. Our brains are wired to seek pleasure (potential matches) and avoid pain (rejection). In the context of dating apps, this theory manifests in users feeling overwhelmed by the high number of possible partners. Most people perceive rejection in the real world as more painful and humiliating than in the digital world. If you get rejected behind the screen, no one will know, and it won’t affect your daily relationships. The risk is shallow, and the entry is effortless.

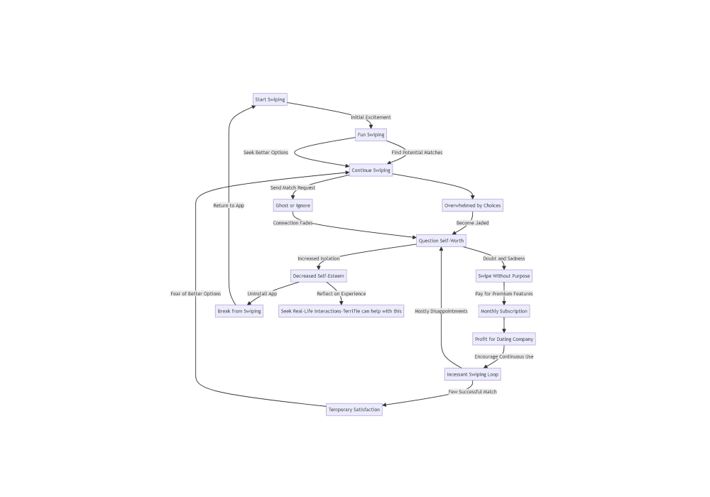
As users swipe through endless profiles, the initial thrill of repetitive swiping exhausts their decision-making capacity. Such fatigue may lead to either hasty, unconsidered decisions or a complete reluctance to make any choice. For the average user, this gets worse every day they use the app. Refer to the accompanying diagram for a clearer visualization of this problem.

Swiping on dating apps can create a loop of decision paralysis. The euphoria turns into a relentless pursuit of something better, leading to a cycle of fleeting connections and self-doubt. Users might swipe past potential good matches in hopes of finding the ‘perfect’ option, often influenced by the illusion of unlimited possibilities. This mindset can diminish the satisfaction with current matches and escalate a sense of regret, even when good connections are made.

Gender disparities are also evident. Studies released by different organizations reveal that while women on online dating sites are more likely to feel overwhelmed by the volume of messages they get, males are more likely to feel insecure about the lack of responses.

Upon making a match, instead of engaging deeply, users might persist in swiping, enticed by the app’s design, to see more prospects, which can lead to superficial interactions and ghosting behaviors. The more users swipe, the more they pay, regardless if they made a real connection or not, feeding into the app’s profitability rather than fostering genuine relationships. This investment becomes more about playing the game than finding companionship.

The few successful matches are overshadowed by the constant barrage of choices that breed confusion and self-doubt. Users may internalize this as a personal failure, questioning their worth and desirability. This negative loop is exacerbated by the app’s monetization model, which thrives on users’ indecision and prolonged app usage. Most dating apps prioritize a monetization strategy that emphasizes user engagement with superficial features like browsing profiles, swiping, and sending likes. This approach contrasts starkly with what might be a more meaningful revenue model: charging users only upon achieving the app’s primary goal of forming successful matches, real dates, and meaningful connections.

“I found myself swiping for hours, but instead of feeling hopeful, I felt more indecisive and skeptical,” shared Sam with me, a user of a popular dating app. Their experience resonates with many users, who similarly find themselves adrift in a sea of options.

Research indicates that individuals may exhibit lower satisfaction levels with their current relationships due to constant comparison and the ‘what-if’ scenarios that abundant choices bring. The overflow of choices has impacted relationship dynamics and how we perceive and value relationships. Thinking that a better person is only a swipe away can undermine the investment in existing connections. Rejection rises by around 30% among individuals who review more than 50 possible online matches’ profiles. While the grass is sometimes greener on the other side, it is more often that the grass is as green as we nourish it. Relationships flourish with effort.

“Even when I met someone great, I couldn’t help but think there might be someone better out there,” confessed Alex after using a popular dating site. This sentiment is increasingly common among digital daters, reflecting the impact of the illusion of infinite options.

The trend towards maximization is encouraged through social media posts presenting the perfect side of our lives. Our brains like to fill in the gap. When we see only part of a picture, our brains instinctively fill in the rest. A phenomenon rooted in a concept known as perceptual completion. Perceptual completion is a cognitive process where the brain constructs a complete, coherent picture from partial visual information. This phenomenon is deeply rooted in the Gestalt Principles of Perception, a theory first introduced by German psychologists in the early 20th century, including Max Wertheimer, Wolfgang Khler, and Kurt Koffka.

During the COVID-19 pandemic, the widespread use of medical masks has provided a unique illustration of how our brains strive to interpret and complete partial visual information. This phenomenon aligns with the Gestalt Principles of perceptual organization, particularly the law of closure. According to this principle, our minds are inclined to perceive incomplete shapes as whole by filling in the missing contours or gaps. Thus, when we encounter individuals wearing medical masks, our brains instinctively reconstruct the obscured parts of their faces, often relying on our pre-existing perceptions or biases to do so. The removal of the mask can challenge our brain’s filled-in image, confronting us with the reality that our presumptions may not accurately represent the individual’s actual appearance. The Gestalt psychologists posited that the human brain prefers to perceive complete, organized patterns rather than disparate elements. The same thing can be said regarding images of friends and couples on social media. Our brain fills in the gap in other people’s lives based on what we see in their profiles and selected feeds.

Neuroscientific research supports the idea of perceptual completion. Studies involving neuroimaging techniques like fMRI (Functional Magnetic Resonance Imaging) have shown that certain areas of the brain, especially the visual cortex, are active when individuals perceive incomplete stimuli. Pioneering neuroscientists like V.S. Ramachandran and Richard Gregory have explored how the brain processes visual information, suggesting that the brain uses perceptual ‘shortcuts’ or assumptions based on past experiences to fill in gaps. Perceptual completion is also a result of top-down processing, a concept where our perceptions are shaped by our expectations, knowledge, and experiences. This cognitive approach implies that what we perceive is not merely a product of the sensory data presented to us but is also heavily influenced by our mental framework and understanding of the world. Another relevant theory is Predictive Coding, proposed by scientists like Karl Friston. This theory suggests that the brain constantly generates and updates a mental model of the environment. When sensory input does not provide complete information, the brain relies on these models to predict and fill in the missing pieces.

Understanding perceptual completion has practical implications when navigating relationships in the digital world. The more time we spend online talking to people, the more our brains leverage this principle unconsciously to create perceptions about others that don’t reflect their realities. The clear solution to this problem is reducing our time on online platforms while increasing the time we seek real-world experiences, both of which are actively encouraged in TerriTie’s unique features.

Territie intends to address many of the new complications of our digital age by introducing features that promote thoughtful decision-making and foster deeper, more meaningful connections. Some bustling urban environments, like New York City, London, Delhi, and Tokyo, have over 10 million active users in their traditional dating apps. In these situations, finding a good match might seem like finding a needle in a haystack. In tackling the challenge of choice overload, particularly in highly populated cities, TerriTie introduces an innovative approach. Our philosophy of ‘Pick a Place, then a Face’ adds a layer of precision and personalization that narrows down the overwhelming array of choices. This also ensures that the connections you make are more aligned with your interests and lifestyle. By integrating our unique 11 Relationship Styles compatibility framework, TerriTie enhances the likelihood of connecting with someone who shares your passions and preferences.

Moreover, TerriTie addresses the issue of perceptual completion, where digital interactions often lead to misconceptions and unrealistic expectations. We believe in the power of face-to-face interactions. That’s why we only open messages after booking your date and only 48 hours before the two of you meet. Sharing real-life experiences allows for a more authentic understanding of a person, beyond the digital facade. This hands-on approach enables you to see potential matches for who they truly are, aiding in making more informed decisions about compatibility and connection.

We encourage our users to choose public places for initial meetups, aligning with our commitment to safety. However, we offer flexibility ensuring that you can select a venue that matches your comfort level while still enjoying the adventure of meeting someone new.

Our requirement for booking confirmations from both parties before a date adds an additional layer of commitment and sincerity. For those concerned about safety during meet-ups, TerriTie offers the option to share GPS locations with a family member, a friend, or with your partner if you are already engaged and looking to meet a new friend. This feature is designed for your peace of mind, allowing for a secure and comfortable meeting experience.

Our chat system is another aspect where TerriTie stands out. Available 48 hours before your date and continuing indefinitely afterwards, it allows you to communicate without needing to exchange personal contact details. This system is enhanced with unique stickers and customizable chat themes, adding a fun and personal touch to your conversations. Besides, we have committed that if users are going to pay, they will only pay for confirmed dates with potential partners or friends. People won’t be paying to use the basic functions of the app like browsing and matching. We will accomplish this through an innovative booking system that allows users to choose the time and place of their first meeting. TerriTie, designed for ease of use, aims to significantly reduce factors contributing to decision paralysis. It’s designed to help you know the other individual by meeting them in person. TerriTie intends to shift the focus from quantity to quality, helping users make more deliberate and meaningful choices.

Comments ( 0 comments )

No comments available.

For Add Comment Please Login or Register first

Contact Us
© Copyright 2026 FriendWe Limited, All Right Reserved
image
image
image
image
image